研究pagecache相关代码,可以利用ftrace获取各个关键流程。
如下是在嵌入式环境,利用 ftrace 跟踪 vfs read write 的过程。
测试命令
# df -T
Filesystem Type 1K-blocks Used Available Use% Mounted on
devtmpfs devtmpfs 12101536 0 12101536 0% /dev
tmpfs tmpfs 12217504 128 12217376 0% /tmp
tmpfs tmpfs 12217504 16 12217488 0% /run
/dev/mmcblk0p2 ext4 8256952 12 7837512 0% /mnt/mmc
tmpfs tmpfs 12217504 0 12217504 0% /dev/shm
# echo 3 > /proc/sys/vm/drop_caches
# dd if=/mnt/mmc/zerofile of=/mnt/mmc/zerofile2
日志分析
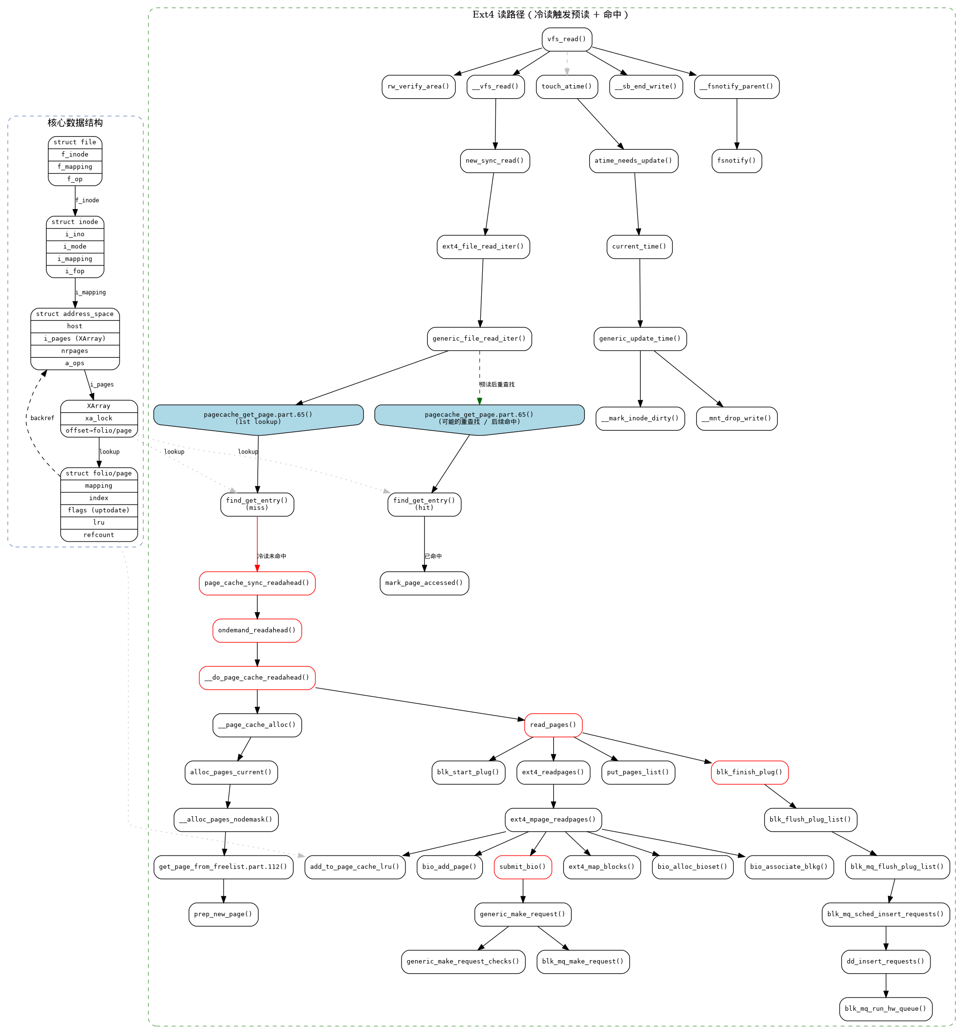
ext4 读路径分析(冷读触发预读)
trace 显示 ext4_file_read_iter 被调用,是从 ext4 文件冷读时的标准调用链。关键路径如下:
vfs_read()
rw_verify_area()
__vfs_read()
new_sync_read()
ext4_file_read_iter()
generic_file_read_iter()
pagecache_get_page.part.65()
find_lock_entry()
find_get_entry()
PageHuge()
page_mapping()
mark_page_accessed()
page_cache_sync_readahead() # 同步预读
ondemand_readahead()
__do_page_cache_readahead()
__page_cache_alloc() # 分配新页
read_pages()
ext4_readpages()
ext4_mpage_readpages()
add_to_page_cache_lru() # 加入 page cache
ext4_map_blocks() # 逻辑块→物理块映射
bio_alloc_bioset() # 申请 bio
bio_associate_blkg() # 关联 cgroup
bio_add_page() # 填充 bio
submit_bio() # 提交 bio 到块层
generic_make_request()
generic_make_request_checks()
blk_mq_make_request() # 进入多队列块层
__blk_mq_sched_bio_merge()
blk_mq_get_request()
blk_account_io_start()
blk_add_rq_to_plug() # plug 队列延迟派发
put_pages_list()
blk_finish_plug()
blk_flush_plug_list()
blk_mq_flush_plug_list()
blk_mq_sched_insert_requests()
dd_insert_requests() # deadline 调度器
blk_mq_run_hw_queue() # 唤醒硬件队列
__blk_mq_delay_run_hw_queue()
kblockd_mod_delayed_work_on() # workqueue 异步触发
touch_atime()
__mark_inode_dirty()
关键点:
1. 冷读触发预读:page_cache_sync_readahead() 一次性分配多个页并通过 ext4_readpages 批量读取。
2. 块层提交:submit_bio → generic_make_request → blk_mq_make_request,
配合 blk_add_rq_to_plug 和 blk_finish_plug 使用 plug 机制优化 I/O。
3. 驱动层未出现:blk_mq_run_hw_queue 后续由 workqueue 异步触发,
实际 eMMC 驱动函数(如 mmc_mq_queue_rq)不在 vfs_read 调用链内。

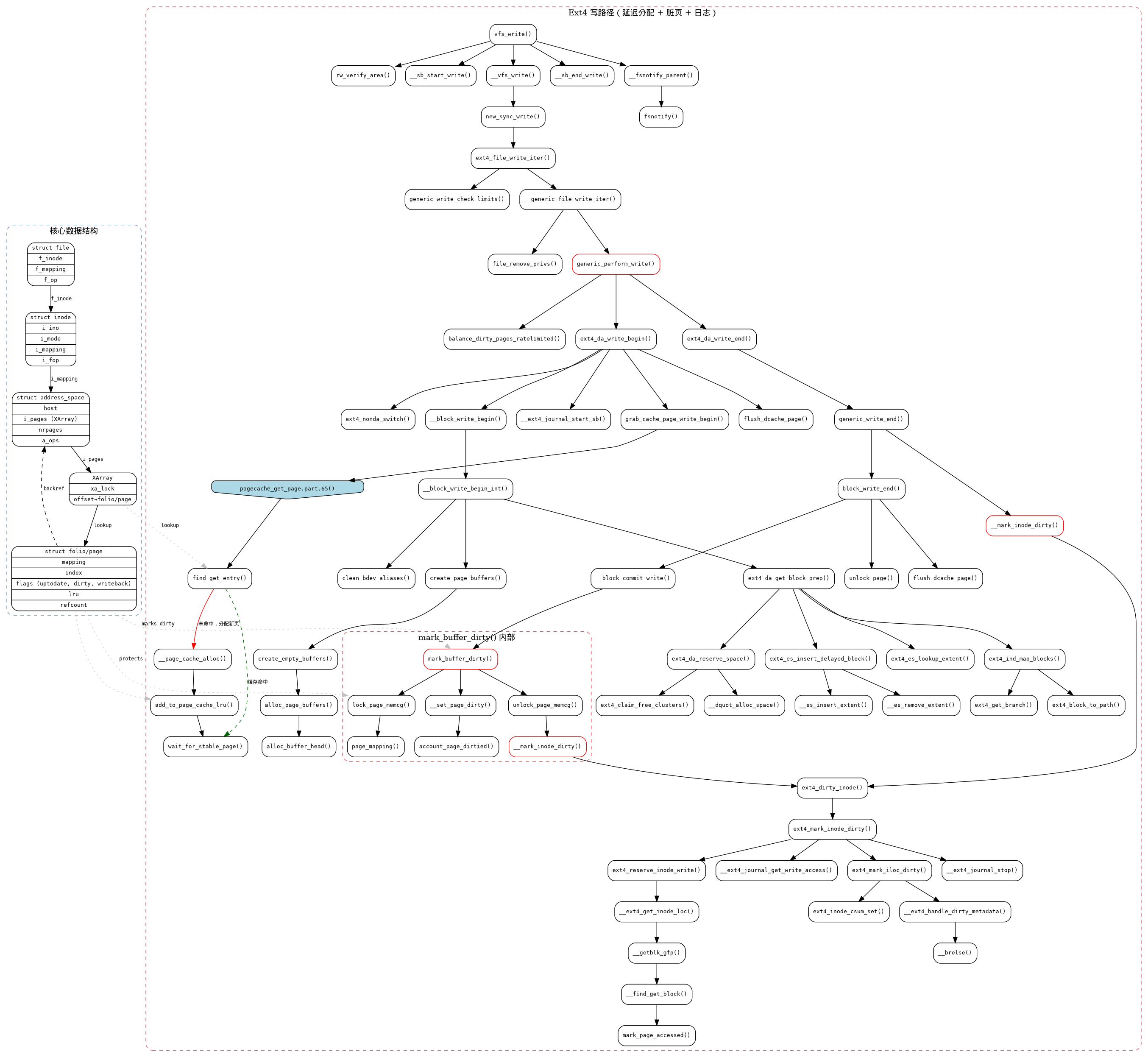
ext4 写路径分析(延迟分配)
写路径 trace 显示:
vfs_write()
rw_verify_area()
__sb_start_write()
__vfs_write()
new_sync_write()
ext4_file_write_iter()
generic_write_check_limits()
__generic_file_write_iter()
file_remove_privs()
generic_perform_write()
ext4_da_write_begin() # 延迟分配写开始
grab_cache_page_write_begin() # 查找/分配页
__ext4_journal_start_sb() # 开启日志事务
__block_write_begin() # 准备缓冲区
ext4_da_get_block_prep() # 预留磁盘块
ext4_es_insert_delayed_block() # 插入延迟分配记录
ext4_da_write_end()
generic_write_end()
block_write_end()
__block_commit_write() # 标记缓冲区为脏
mark_buffer_dirty() # → buffer_head 脏
__mark_inode_dirty() # → inode 脏,触发日志
__ext4_journal_stop() # 日志事务结束
balance_dirty_pages_ratelimited()
__sb_end_write()
写路径没有 submit_bio 的原因:
- ext4 使用 延迟分配策略:写入只标记页脏并记录日志,不立即下发 I/O。
- 真正 I/O 由后台 writeback 线程异步完成,不在 vfs_write 系统调用链上。
- 若要观察写入的实际块层 I/O,应追踪 ext4_writepages 或 do_writepages。

跟踪脚本
#!/bin/sh
TRACING_DIR=/sys/kernel/debug/tracing
# 进入 tracing 目录
cd $TRACING_DIR || exit 1
# 1. 停止当前追踪
echo 0 > tracing_on
# 2. 清空原来的 trace 数据和过滤器
echo > trace
echo > set_graph_function
echo > set_graph_notrace
echo > set_ftrace_filter
echo > set_ftrace_notrace
# 3. 设置追踪器为 function_graph
echo function_graph > current_tracer
# 4. 只允许 vfs_read 和 vfs_write 作为“根函数”展开调用图
echo vfs_read >> set_graph_function
echo vfs_write >> set_graph_function
# 5. 配置图形输出选项,减少干扰
echo 0 > options/funcgraph-irqs # 不显示中断处理函数
echo 0 > options/funcgraph-proc # 不显示进程名(可选)
echo 16 > max_graph_depth # 限制深度,避免刷屏
# 6. 批量过滤无关函数
# 锁操作
echo mutex_lock >> set_graph_notrace
echo mutex_unlock >> set_graph_notrace
echo down_read >> set_graph_notrace
echo up_read >> set_graph_notrace
echo down_write >> set_graph_notrace
echo up_write >> set_graph_notrace
echo down_write_trylock >> set_graph_notrace
# 调度与等待
echo schedule >> set_graph_notrace
echo io_schedule >> set_graph_notrace
echo schedule_timeout >> set_graph_notrace
echo __wake_up >> set_graph_notrace
echo finish_wait >> set_graph_notrace
echo add_wait_queue >> set_graph_notrace
echo remove_wait_queue >> set_graph_notrace
# RCU
echo rcu_all_qs >> set_graph_notrace
echo rcu_note_context_switch >> set_graph_notrace
# 时间与 atime 更新
echo ktime_get >> set_graph_notrace
echo ktime_get_coarse_real_ts64 >> set_graph_notrace
echo ktime_get_real_seconds >> set_graph_notrace
echo arch_counter_read >> set_graph_notrace
echo current_time >> set_graph_notrace
echo timestamp_truncate >> set_graph_notrace
echo touch_atime >> set_graph_notrace
echo atime_needs_update >> set_graph_notrace
echo generic_update_time >> set_graph_notrace
echo file_update_time >> set_graph_notrace
# 文件系统通知
echo __fsnotify_parent >> set_graph_notrace
echo fsnotify >> set_graph_notrace
# 安全模块
echo security_file_permission >> set_graph_notrace
# 调试辅助函数(你内核里的 update_maxtrace)
echo update_maxtrace >> set_graph_notrace
# 串口 / TTY 驱动(噪声源)
echo uart_write >> set_graph_notrace
echo uart_start >> set_graph_notrace
echo __uart_start >> set_graph_notrace
echo pl011_start_tx >> set_graph_notrace
echo pl011_start_tx_pio >> set_graph_notrace
echo pl011_tx_chars >> set_graph_notrace
echo pl011_tx_char >> set_graph_notrace
echo pl011_read >> set_graph_notrace
echo pl011_stop_tx >> set_graph_notrace
echo tty_write >> set_graph_notrace
echo tty_write_room >> set_graph_notrace
echo tty_hung_up_p >> set_graph_notrace
echo n_tty_write >> set_graph_notrace
echo redirected_tty_write >> set_graph_notrace
echo uart_write_room >> set_graph_notrace
echo uart_flush_chars >> set_graph_notrace
echo tty_ldisc_ref_wait >> set_graph_notrace
echo tty_ldisc_deref >> set_graph_notrace
echo ldsem_down_read >> set_graph_notrace
echo ldsem_up_read >> set_graph_notrace
echo process_echoes >> set_graph_notrace
echo tty_port_default_wakeup >> set_graph_notrace
echo tty_wakeup >> set_graph_notrace
# 如果你还看到其他不想看的内核线程函数,可以继续添加
# 7. 关闭块层事件,避免 trace 中插入 bio 事件文本
# [ -f events/block/block_bio_queue/enable ] && echo 0 > events/block/block_bio_queue/enable
# 8. 刷新缓存,确保冷读
echo 3 > /proc/sys/vm/drop_caches
# 9. 开启追踪 → 运行测试 → 关闭追踪
echo 1 > tracing_on
dd if=/mnt/mmc/zerofile of=/mnt/mmc/zerofile2 bs=1k count=4 2>/dev/null
echo 0 > tracing_on
# 10. 显示结果
cat trace